Logo

phone 0550-3069999

24小时服务热线

  • 首页
  • 医院概况
  • 医院动态
  • 医疗服务
  • 文明创建
  • 新媒体速览
  • 健康宣教
  • 信息公开

预约诊疗

APPOINTMENT FOR TREATMENT

  1. 首页
  2. 预约诊疗
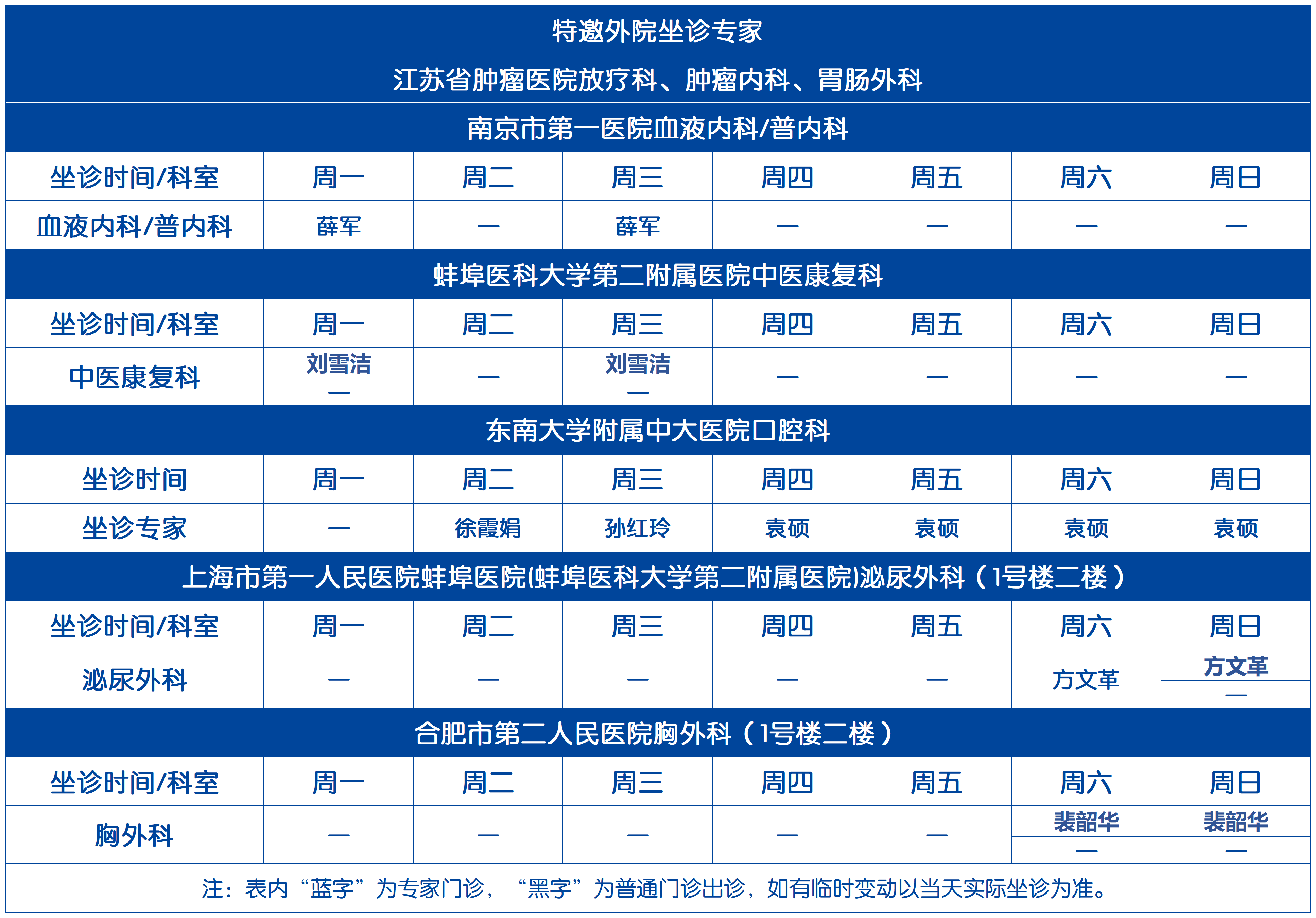
总院区专家门诊排班表
作者:医务科 发布时间:2026-04-19 18:00:00






Loactaion

地址:

安徽省滁州市新安江西路29号

Phone

咨询电话:

0550-3069999 3063333

Email

邮箱:

632779678@qq.com

Logo

门诊工作时间为:

上午 8:00 ~ 11:30

下午 14:30 ~ 17:30(夏季)

下午 14:00 ~ 17:00(冬季)

急诊/住院:24小时

网站导航

  • 信息公开
  • 联系我们

微信公众号

扫一扫,关注我们

Copyright © 2023.安徽涵博健康集团医院 All rights reserved.

皖ICP备2022015130号-1